温州职业技术学院
211 |
985 |
双一流 |
综合
浙江省
高职(专科)
省重点
公办
8584
厚德长技,励学敦行
0577-86680020
http://www.wzvtc.cn/
更多 >
图片
院校首页
历年分数
历年分数
历年分数
普通类
艺术类
体育类
招生计划
院校计划
投档规则(艺术)
投档规则(体育)
招生政策
招生简章
招生资讯
探校攻略
探校攻略
探校攻略
探校攻略
探校攻略
探校攻略
院校首页
> 招生简章
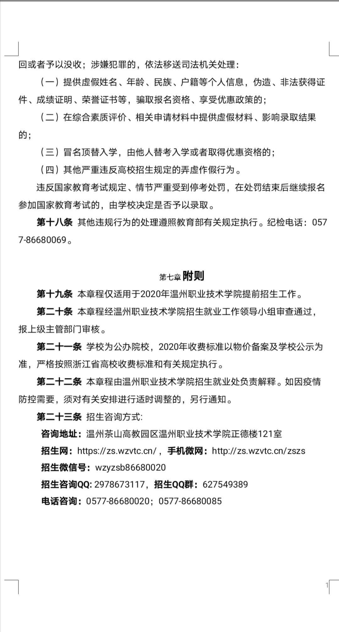
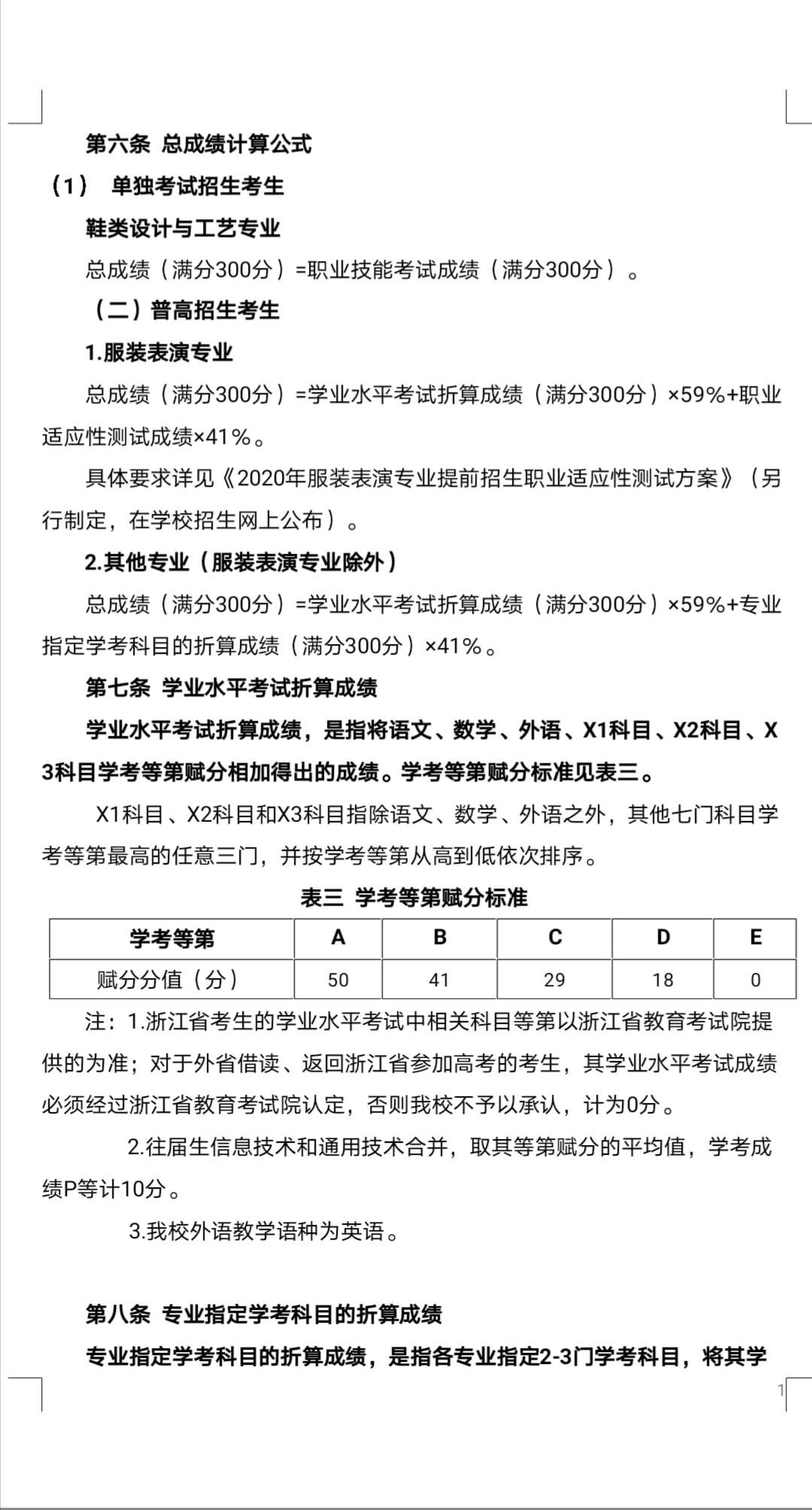
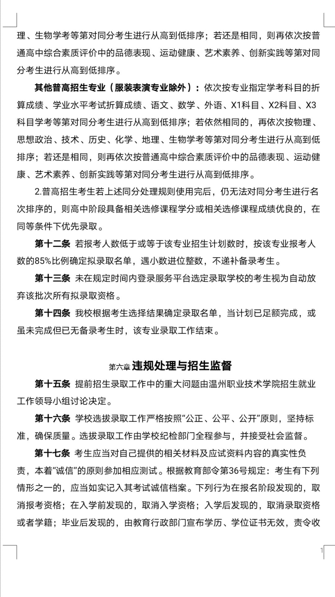
温州职业技术学院2020年提前招生章程
2022-06-22 08:56:23 分享至:
招生简章
招生资讯
温州职业技术学院2020年提前招生章程
2022-06-22 08:56:23